

















































































































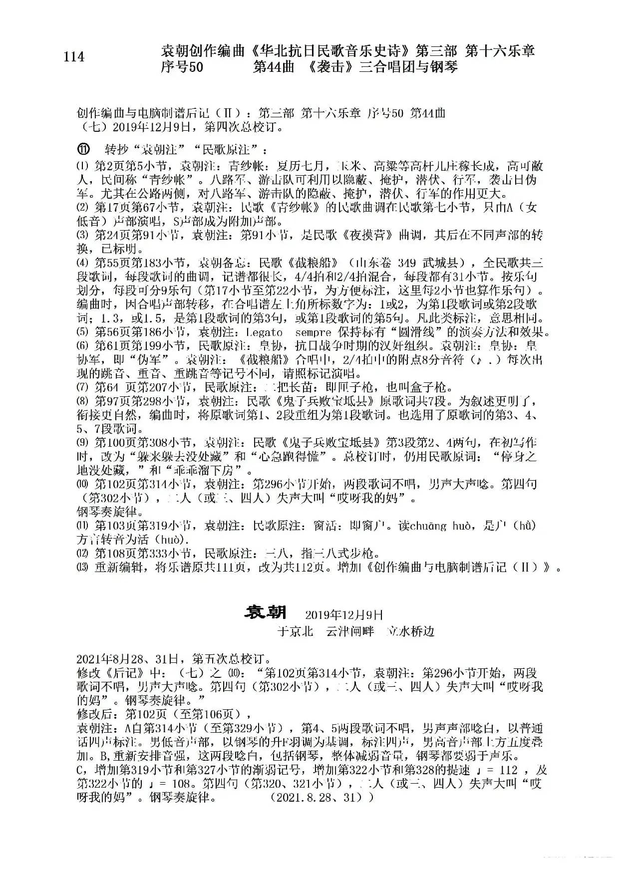
序号50第44曲《袭击》三合唱团与钢琴_歌曲简谱_词曲:民歌歌词 袁朝创作编曲简谱歌词是曲谱查询网于2023年01月11日 00:22:57更新在乐谱大全频道中的内容,收录在乐谱大全栏目中;曲谱查询网分享的序号50第44曲《袭击》三合唱团与钢琴_歌曲简谱_词曲:民歌歌词 袁朝创作编曲简谱五线谱高清图片,欢迎在线免费下载;曲谱查询网无需注册,即可直接下载海量歌曲谱与乐器学习相关资料。
曲谱查询网收录古今中外海量歌曲谱,如歌曲简谱、乐曲五线谱、PDF乐谱、戏曲谱、器乐相关资源下载等,欢迎查阅!


















































































































序号50第44曲《袭击》三合唱团与钢琴_歌曲简谱_词曲:民歌歌词 袁朝创作编曲简谱歌词是曲谱查询网于2023年01月11日 00:22:57更新在乐谱大全频道中的内容,收录在乐谱大全栏目中;曲谱查询网分享的序号50第44曲《袭击》三合唱团与钢琴_歌曲简谱_词曲:民歌歌词 袁朝创作编曲简谱五线谱高清图片,欢迎在线免费下载;曲谱查询网无需注册,即可直接下载海量歌曲谱与乐器学习相关资料。
| 留言与评论(共有 0 条评论) |