名称:回望草原 巴 钢普力布词 清泉曲
国家:中国
作词:巴·钢普力布
作曲:清泉
分类:曲谱
子类:歌谱乐谱
类型:简谱
文件格式:jpg
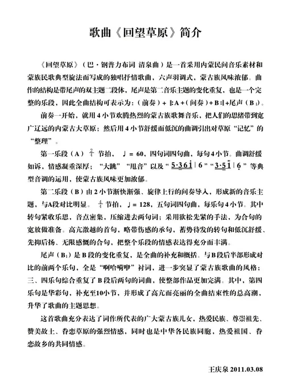
清泉歌曲作品《回望草原》(巴·钢普力布词)是一首采用内蒙民间音乐素材和蒙族民歌典型旋法而写成的独唱抒情歌曲,六声羽调式,蒙古族风味浓郁。曲作的结构是带尾声的双主题二段体:AB+尾声。尾声是B段的变化重复,是全曲的补充和概括。其中第四乐句是华彩句,补充至10小节规模,并形成高亢而亮丽的全曲结束性的总高潮,升华了歌曲的主题思想。
曲作者主博:http://blog.sina.com.cn/u/1349175185




《回望草原》文本歌词
《回望草原》
巴·钢普力布词
我曾无数次瞻望你的雄奇,我曾无数次回嚼你的浩气,
我曾无数次仰慕你的伟岸,我曾无数次还原你的气息。
蔚蓝不足以战胜风霜雪雨,辽阔不足以抵御日寇铁蹄。
铮铮志骨你依然挺立,情怀漫卷伴西风苍烈。
好一代铁木真的儿女 儿女!
我曾无数次整理你的记忆,我曾无数次临摹你的真迹,
我曾无数次盘点你的浩渺,我曾无数次亲吻你的身躯。
富饶不足以看尽牛羊四溢,苍茫不足以寄托牵魂慰藉。
穹隆崛起你更加美丽,情怀漫卷伴西风苍烈。
好一代铁木真的儿女。
啊 哈哈啊嗬 啊哈 啊嗬啊哈哈 嗬咿,
啊 哈哈啊嗬 啊哈 啊嗬啊哈哈 嗬咿。
铮铮志骨你依然挺立,穹隆崛起你更加美丽,
好一代铁木真的儿女,好一代铁木真的儿女哟!












