名称:我骄傲我的存在 李立萍词 清泉曲 蒋牧含原唱
艺术家:蒋牧含(中国煤矿文工团)
国家:中国
作词:李立萍
作曲:清泉
演唱:蒋牧含(中国煤矿文工团)
分类:曲谱
子类:歌谱乐谱
类型:简谱
文件格式:jpg
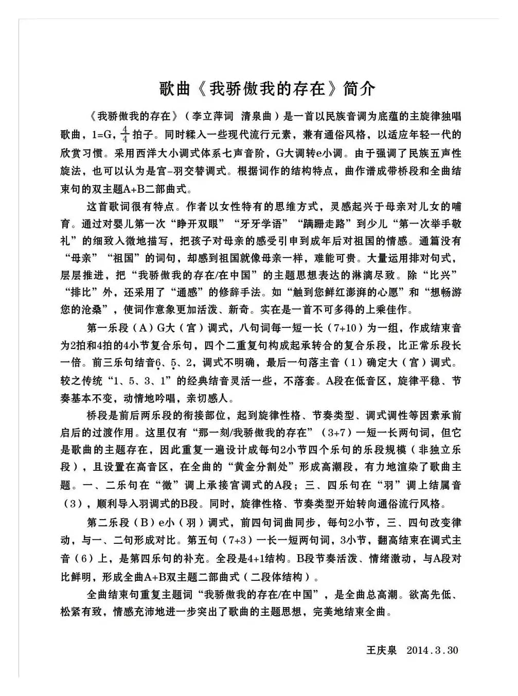
清泉歌曲作品《我骄傲我的存在》(李立萍词)是一首主旋律独唱歌曲。词作以女性特有的思维方式,灵感起兴于母亲对儿女的哺育。通过对婴儿第一次“睁开双眼”到少儿“第一次举手敬礼”的细致入微地描写,把孩子对母亲的感受引申到对祖国的情感。曲作以民族音调为底蕴,同时糅入一些现代流行元素,宫-羽交替调式,双主题二部曲式。具有艺术歌曲气质,可用美声风格演唱。作品曾获一等奖,入选《中国梦·音乐情-复兴之路原创词曲精选专辑》,作者全资自费请中国煤矿文工团独唱演员蒋牧含演唱、中国音乐家音像出版社出版CD和MV,已在中国音乐著作权协会注册,本人拥有版权。
伴奏下载:http://5sing.kugou.com/bz/2646802.html
曲作者主博:http://blog.sina.com.cn/u/1349175185
MP3试听:http://5sing.kugou.com/yc/2759915.htmlMV欣赏:http://v.youku.com/v_show/id_XOTAyNDc0MTY4.html





《我骄傲我的存在》文本歌词
第一次睁开双眼 看到您慈祥和蔼的笑脸
第一次牙牙学语 听到您字正腔圆的召唤
第一次蹒跚走路 感到您指引我前进方向
第一次举手敬礼 触到您鲜红澎湃的心愿
那一刻 我骄傲我的存在
那一刻 我骄傲我的存在
存在您和谐环境 存在您悉心教导
存在您正确方向 存在您团结力量
我骄傲我的存在 ——在中国
想歌颂您的伟大 却发现语言无法来表达
想描绘您的壮丽 却发现画笔也无能为力
想畅游您的沧桑 却发现我只是一叶小舟
想实现您的梦想 却发现我还要不断进取
那一刻 我骄傲我的存在
那一刻 我骄傲我的存在
存在您伟大国度 存在您壮丽山河
存在您悠久文化 存在您时代今朝
我骄傲我的存在——在中国
我骄傲我的存在——在中国







