


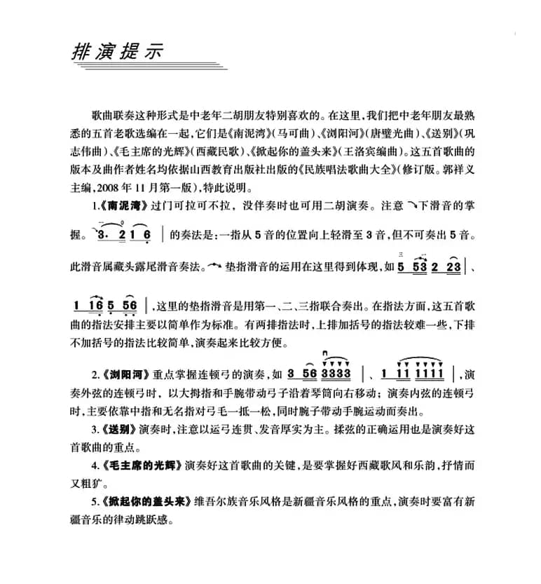
二胡谱 | 歌曲联奏 马可 等简谱歌词是曲谱查询网于2023年08月02日 20:27:28更新在二胡谱频道中的内容,收录在二胡谱栏目中;曲谱查询网分享的二胡谱 | 歌曲联奏 马可 等简谱五线谱高清图片,欢迎在线免费下载;曲谱查询网无需注册,即可直接下载海量歌曲谱与乐器学习相关资料。
曲谱查询网收录古今中外海量歌曲谱,如歌曲简谱、乐曲五线谱、PDF乐谱、戏曲谱、器乐相关资源下载等,欢迎查阅!



二胡谱 | 歌曲联奏 马可 等简谱歌词是曲谱查询网于2023年08月02日 20:27:28更新在二胡谱频道中的内容,收录在二胡谱栏目中;曲谱查询网分享的二胡谱 | 歌曲联奏 马可 等简谱五线谱高清图片,欢迎在线免费下载;曲谱查询网无需注册,即可直接下载海量歌曲谱与乐器学习相关资料。
本文分享胡琴乐谱 圆舞曲,来源 《曲谱查询网》, 王寿庭 词/曲, 演奏/唱,小森 编辑整理…选自王寿庭编著《二胡教学与演奏》...
2899 二胡谱 二胡乐谱 圆舞曲 王寿庭本文分享胡琴乐谱 革命青年进行曲,来源 选自《二胡演奏革命歌曲100首》, 田歌 词/曲, 演奏/唱,彤彤 编辑整理…...
1839 二胡谱 二胡乐谱 革命青年进行曲 田歌本文分享胡琴乐谱 豫北叙事曲(二胡+钢琴伴奏),来源 曲谱查询网, 刘文金 词/曲, 演奏/唱,小唐 编辑整理…...
1931 二胡谱 二胡乐谱 豫北叙事曲 刘文金本文分享胡琴乐谱 二胡指法练习:四指揉弦练习,来源 曲谱查询网, 词/曲, 演奏/唱,小石榴 编辑整理…选自孙宇嵘编著《中国二胡演奏技法训练教程》...
3021 二胡谱 二胡乐谱 二胡指法练习 四指揉弦练习本文分享胡琴乐谱 梦想号黄包车(王懳订谱 编曲),来源 转自《民乐论坛》, 顾嘉辉 词/曲, 演奏/唱,喜喜 编辑整理…...
1182 二胡谱 二胡乐谱 梦想号黄包车 顾嘉辉本文分享胡琴乐谱 二胡弓法练习:索尔维格之歌,来源 曲谱查询网, [挪]格里格曲 孙宇嵘订谱 词/曲, 演奏/唱,小致 编辑整理…选自孙宇嵘编著《中国二胡演奏技法训练教程》...
774 二胡谱 二胡乐谱 二胡弓法练习 索尔维格之歌| 留言与评论(共有 0 条评论) |
